青春淬火强本领,赋能扬帆启新程!为深入贯彻立德树人根本任务,锚定团学骨干“政治强、本领硬、作风实”培养目标,为学院高质量发展锻造青年先锋,为团学骨干成长搭建全方位赋能平台,英国威廉希尔公司精心筹备的第一届团学骨干系列培训,以“思想淬炼铸忠诚、能力提升强本领、实践赋能显担当”为核心导向,整合优质资源打造五大精品模块,助力团学骨干在思想淬炼中坚定信念,在技能实训中锤炼硬功,在实践磨砺中勇担使命。
五大精品模块精准赋能骨干成长
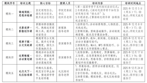
本次系列培训聚焦团学工作核心需求,将思想引领与实操技能深度融合,构建“铸魂+强能+笃行”全链条培养体系,具体安排如下:

时代召唤青年,使命赋予担当!诚邀学院全体团学骨干以饱满的热情投身培训,以务实的作风锤炼本领,以昂扬的姿态担当作为。以思想铸魂,筑牢青年信仰之基;以光影筑梦,提升宣传传播效能;以笔墨传情,练就文字过硬本领;以礼仪修身,彰显骨干鲜明风采;以策划赋能,驱动团学工作提质增效!让我们以青春之我、奋斗之我,为学院团学事业创新发展注入新动能,为谱写新时代青年担当作为的新篇章贡献蓬勃力量!
英国威廉希尔公司团委
2025年12月4日